
- 康明斯柴油发电机组
- 上柴柴油发电机组
- 玉柴柴油发电机组
- 移动拖车发电机组
- 静音发电机组
- 无锡斯坦福发电机型号
- 上海斯坦福发电机型号
- 马拉松发电机
- 英格发电机型号ENGGA
- 众智控制器
- 深海控制器
- 云平台管理系统
- 小型发电机组/电焊发电机组/多功能发电机组
- 15-40KW汽油静音发电机组>
- 10-20KW汽油静音发电机组(双缸风冷)>
- 5KW汽油静音发电机组>
- 10-20KW汽油发电机双缸风冷>
- 8KW汽油机开架式发电机组>
- 5KW汽油机开架式发电机组(可做5KW,6KW,8KW)>
- 10-20KW静音型燃气&汽油机组(双缸风冷)>
- 200A-300A汽油发电焊机(双缸风冷)>
- 120A-180A汽油发电焊机>
- 300A-600A柴油发电焊机(四缸水冷)>
- 250A柴油发电电焊机>
- 20KW汽油变频发电机组>
- 10KW汽油变频发电机组>
- 5KW静音汽油变频发电机组>
- 5KW汽油变频发电机组>
- 3KW手提式变频汽油发电机>
- 基站专用直流电机>
- 10-20KW柴油发电机组静音(双缸风冷)>
- 10-20KW柴油发电机组(双缸风冷)>
- 5-8KW柴油静音发电机组(单缸风冷)>
- 5-8KW柴油发电机组开架式(单缸风冷)>
- 700W背负式汽油发电机组>
- 5KW汽油移动照明灯>
- 4-8寸汽油机水泵参数报价>
- 防汛排涝移动泵车
- 沃尔沃柴油发电机组
- 珀金斯柴油发电机组
- 韩国斗山发电机组
- 道依茨柴油发电机组
- 德国奔驰柴油发电机组
- 无动柴油发电机组
- 威曼柴油发电机组
- 里卡多柴油发电机组
- 潍柴柴油发电机组
- 通柴柴油发电机组
- 济柴柴油发电机组
- 移动汽车发电机组
- 集装箱发电机组
- 双电源自动切换和遥控
- 燃气发电机组
- 高压发电机组
- 柴油发电机配件
- 西门子发电机
桂林某电力携手 共筑高效能源保障新标杆——200KW防雨罩型拖车发电机组采购项目签约
近日,桂林某电力公司与正式签署采购合同,引进一批高性能200KW防雨罩型拖车发电机组,为区域电力应急保障和工程建设提供强劲动力支持。此次合作标志着双方在能源装备领域的技术协同迈上新台阶,也为南方地区复杂环境下的电力供应解决方案树立了新标杆。

精准匹配需求:定制化设计破解行业痛点
桂林某电力作为区域电力基础设施建设的核心企业,长期承担着电网运维、应急抢修及大型工程电力保障任务。面对南方多雨潮湿的气候条件和野外作业的复杂场景,传统发电机组易因进水、腐蚀导致性能衰减,成为制约项目推进的痛点。
产品亮点与技术参数
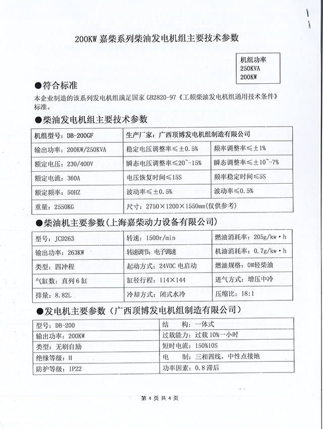
本次采购的200KW防雨罩型拖车发电机组,集成了上海嘉柴动力设备有限公司的JCD263柴油机与的DB-200发电机,搭配众智生产的HGM6110N控制模块,形成了一套高效、稳定的电力供应系统。该机组不仅具备自启动自停机装置、启动用蓄电池(150A)、消音器、8小时工作底部油箱等实用配置,还随机附带了详尽的技术资料,为用户提供了全方位的支持。
在技术参数方面,该发电机组表现出色。机组型号为DB-200GF,输出功率高达200KW/250KVA,额定电压为230/400V,额定电流360A,额定频率50HZ,确保了电力输出的稳定性和可靠性。其重量仅为2550KG,便于运输和安装。同时,机组还具备出色的电压和频率调整能力,稳定电压调整率≤±0.5%,瞬态电压调整率≤20-15%,电压恢复时间≤15S,波动率≤±0.5%,确保了电力质量的优异。
柴油机方面,上海嘉柴动力设备有限公司的JCD263型号柴油机以其卓越的性能脱颖而出。输出功率高达263KW,采用四冲程、直列6缸设计,排量8.82L,转速1500r/min,通过电子调速实现精准控制。其24VDC电启动方式、闭式水冷冷却系统以及增压中冷的进气方式,共同确保了柴油机的高效运行。此外,该柴油机还具备较低的燃油消耗率(205g/kw.h)和机油消耗率(0.7g/kw.h),进一步降低了运行成本。
发电机方面,的DB-200型号发电机同样表现不俗。输出功率200KW,采用无刷自励技术,绝缘等级达到H级,防护等级为IP22,确保了发电机的安全性和耐用性。其一体式结构设计、过载10%一小时的过载能力以及150%10S的短时电流,使得该发电机能够应对各种复杂的电力需求。同时,三相四线、中性点接地的制式以及0.8滞后的功率因素,进一步提升了发电机的适用性和稳定性。

质量保障与售后服务
在产品质量上严格把关,确保每一台发电机组都符合国家GB2820-97《工频柴油发电机组通用技术条件》的标准。此外,公司还提供了全方位的售后服务,包括技术指导、维修保养等,确保用户在使用过程中无后顾之忧。这种从产品到服务的全方位保障,不仅增强了用户的信任度,也为双方的合作奠定了坚实的基础。
合作展望与行业影响
此次采购合同的签署,不仅为桂林某电力公司提供了优质的电力设备支持,也为开拓了更广阔的市场空间。双方的合作,不仅有助于提升电力供应的稳定性和可靠性,也将推动电力设备制造行业的创新与发展。未来,双方将继续深化合作,共同探索电力设备制造领域的新技术、新应用,为社会的可持续发展贡献力量。
此次200KW防雨罩型拖车发电机组采购合同的签署,是桂林某电力公司与携手共进的新起点。我们期待双方在未来的合作中,能够创造出更多的辉煌成就,共同书写电力设备供应领域的新篇章。







桂公网安备45010702002247