0771-5791162

添加微信好友了解产品w13667715899

当前位置:首页 > 技术支持

上柴发电机组的两种型号及交流发电机选型

2019-06-10
来源: 电力
14609

一、上柴发电机组的型号

与内燃机配套的交流发电机目前没有统一的型号编制,常用的型号编制有以下两种:

1. 5段符号及数字代表发电机型号

符号及数字代表发电机型号

2.4段符号及数字代表发电机型号

2.4段符号及数字代表发电机型号

二、交流发电机选型

发电机的选型是否合理,关系到发电机投人运行后能否满足负载和使用要求。交流发电机的选型包括按使用环境选型、按负

荷容量选型、按产品特点选型等。

1.按使用环境选型

这里指的是普通型环境和湿热带型环境。对应的有普通型发电机和湿热带型发电机,两类发电机分别适用于如下环境:

(1)普通型发电机。在以下普通环境条件下能额定运行,即在额定转速下能连续运行, 按负载额定功率因数发出额定电

压、输出额定功串:海拔高度不超过1000m,环境温度不超 过40℃,空气相对湿度不超过90% (25℃时)。

(2)湿热带型发电机。在以下湿热带环境条件下能额定运行,即在额定转速下能连续运行,按负载额定功率因数发出额定

电压、输出额定功率:海拔高度不超过1000m.环境温度 不超过40℃,空气相对湿度不超过95% (25℃时),有凝露、霉菌。

比如船舰、海岛、油田、化工、食品企业等环境,均属湿热带型环境。

选型原则:普通环境选用普通型发电机,湿热带环境必须选用湿热带型发电机。由于湿热带型发电机在零部件材料和加工工

艺方面均须按湿热带型发电机要求制造,因而其价格稍高。

2.按负载容置选型

(1)负载是稳定的,比如电阻性负载和阻抗性负载,则选昀的发电机额定功率应不小于负荷总容量。

(2)环境温度及海拔高度对发电机输出功率的影响。当发电机运行地点的环境条件(上述的海拔高度、环境温度,空气相

对湿度)超出规定时,对输出功率有相应影响,海拔愈高、温度愈高,输出功率降低的比率愈大、具体降低率见图。

海拔对输出功率影响

功率修正示例: 45℃、3000m处横坐标线、纵坐标线(带箭头)交点落在“12.5%” 斜线上,表明功率降低12.5%,即输出

功率为87.5%PN。按以上相同方法査找40℃、 1000m, 30℃、 2000m. 10℃、4000m 处输出功率均为 100%PN。

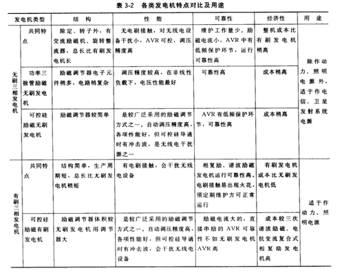
三. 按产品特点选型

各类发电机的结构、基本性能、可靠性、经济性、用途见表。

发电机特点

电力设备制造有限公司知识课堂每天给大家带来不一样的发电机组相关专业知识分享,与此同时电力还是一家专业供应上柴,济柴,潍柴,康明斯,帕金斯,沃尔沃等知名品牌发电机组OEM厂家,并且拥有一批专业的发电机技术人才,为用户售后维护提供保障。咨询报价欢迎致电13667715899,m.zgyus.com


Baidu
map